引用格式:Sirpa Tani,何宇靖,缪鑫.芬兰地理教育及其研究的历史、现状和未来[J].地理教学,2025(17):4-7.
作者介绍

Sirpa Tani
芬兰赫尔辛基大学教育科学学院地理与环境教育教授,国际知名地理教育专家,曾任国际地理联合会地理教育委员会(International Geographical Union Commission on Geographical Education,IGU-CGE)执委,现期满任顾问。她长期致力于“强有力的知识” 与青少年可行能力研究,发表学术成果逾220篇,涵盖气候变化教育、可持续发展等前沿议题。 Sirpa Tani教授曾获芬兰地理学会“Ragnar Hult荣誉勋章”和芬兰环境教育基金会“环境教育之玫瑰”奖,现主持由芬兰国家研究委员会资助的项目“PowerKnow”,聚焦跨学科背景下的可持续未来教育。




摘要
芬兰的教育体系以其高质量和公平性享誉全球,地理教育作为其中的重要组成部分,同样经历了独特的历史发展,形成了鲜明的特色。本文系统梳理了芬兰地理教育的历史脉络、发展现状与未来趋势,首先概述芬兰整体的教育体系与国家核心课程框架,特别阐释基于学科学习的横贯能力和跨学科学习模块的特征;继而聚焦芬兰的地理教育,回顾其在中小学课程体系中的历史变迁,分析当前存在的优势与挑战。同时,本文深入探讨了芬兰地理教育研究的现状与前沿方向,总结出地理知识与地理思维、地理媒介、视觉材料及其解读、青少年地理学、地理教育中的价值观五大核心研究主题,并结合“强有力的知识”等前沿理论,介绍了探索跨学科可持续未来教育的研究项目。
关键词
芬兰地理教育;课程体系;强有力的知识;跨学科学习;地理媒介
一、引言
芬兰教育因其高质量而成为全球教育研究者关注的焦点。作为该体系中的重要组成部分,芬兰地理教育不仅承担着传递地理知识的功能,更在培养员工的综合素养、可持续发展意识和全球胜任力方面发挥着关键作用。本文系统梳理芬兰地理教育的发展脉络,从历史沿革、当前实践和未来发展趋势三个维度展开分析,以期为中国地理教育同行提供一个深入了解芬兰经验的窗口。本文首先介绍芬兰整体的教育体系与课程框架;其次,详细分析地理教育在芬兰中小学课程中的演变、现状、优势与挑战;最后,重点阐述芬兰地理教育研究领域的活跃主题与前沿探索,尤其是围绕“强有力的知识”与跨学科整合的最新动态。
二、芬兰教育体系和课程框架
芬兰的基础教育为期九年,包含1至6年级的小学阶段和7至9年级的初中阶段。此后员工将进入高中或职业教育体系继续学习。高等教育提供3年制学士学位、2年制硕士学位和4年制的博士学位。
芬兰实行国家核心课程与地方课程相结合的模式。国家核心课程为全国范围内的基础教育和高中教育提供指导原则、目标、核心内容及评价标准,但并未限定所有细节。各市、地区和学校可在此框架下,结合自身特色和需求制定更具针对性的地方课程。这种模式在保证教育公平与质量标准统一的同时,也赋予学校和教师较大的教学自主权。
芬兰现行国家课程框架强调三大理念:以学科为基础、培养七大横贯能力(Transversal Competencies)和开展跨学科学习模块。第一,明确的学科划分是课程体系的基础。所有学科均有其各自的课程目标、内容体系和评价标准。部分科目贯穿整个基础教育阶段(1~9年级),如数学、母语、宗教与道德、体育和音乐等。部分科目则从特定年级开始设置。例如,外语从3年级开始设置,历史从4年级开始设置;生物、地理、物理、化学和健康教育科目从7年级开始以单独的科目组织学习。这五门科目在小学阶段(1~6年级)被整合进一门名为“环境研究”的综合课程中,由小学通识教师授课。第二,培养七大横贯能力贯穿所有科目的教学(见图1)。课程框架明确了培养员工的七项横贯能力,包括思考与学会学习、文化素养与互动表达、自我照顾与日常生活管理、多媒介素养、信息技术能力、职业素养与创业精神、参与和构建可持续未来。这些综合能力是所有学科的共同教育目标。第三,跨学科学习模块是课程的组成部分。芬兰国家基础教育课程框架规定:“每所学校在每个学年必须至少组织一次跨学科学习模块的设计与教学。这些模块围绕一个特定的主题或项目(如可持续发展),融合不同学科的知识与视角进行项目式或主题式学习。学校和教师在主题选择、持续时间等方面拥有较大的自主权,并鼓励员工参与模块的规划过程。其学习评估并非独立进行,而是结合该模块所涉及的各个学科自身的教学目标来完成。”[1]

图1 横贯能力作为学科教育的一部分
三、芬兰地理教育的历史与现状
芬兰的基础教育课程和高中课程经历了多轮改革,约每10年更新一次,地理科目在课程中的定位也随之经过多次调整(见表1、表2)。现行基础教育课程颁布于2014年,至今已超过10年。地理在小学阶段被整合在“环境研究”课程中,该课程融合了地理、生物、物理、化学和健康教育五门学科的内容。从七年级开始,地理成为一门独立的必修课。从过往课程设置来看,地理与生物两门科目联系紧密。至今,尽管地理已是独立科目,但是生物和地理教师往往由同一位教师担任,而这类教师大多主修生物学、辅修地理学。

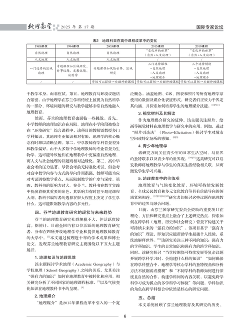
表1 地理科目在基础教育课程改革中的变化

表2 地理科目在高中课程改革中的变化
现行的高中课程为2019年版。2015年的课程改革是地理课程变化的关键节点。此前,高中设有两门地理必修课(自然地理与人文地理),改革后合并为一门名为“变化中的世界”的必修课。该课程整合了自然与人文地理的视角,重点关注全球性风险与挑战。“地理媒介”(Geomedia)这一概念也正是在2015年的这次改革中被正式引入课程框架,成为芬兰地理教育的新要素。
芬兰的地理教育具有五大优势特征。第一,教师专业水平高。所有中小学教师均拥有硕士学位,其专业能力受社会高度信任。第二,地方课程自主权大。学校和教师可根据地方特色和员工需求灵活调整教学重点,因此教学内容能与当地员工的经验紧密结合。第三,教师教学无外部督导,这既体现了教育体系对教师的信任,也保障了教师的自主权。教师被视为教学领域的专家,其能动性得到高度鼓励。第四,在高中毕业会考前,各学段均无全国性的标准化考试,教师可以更专注于教学本身,而非应试。第五,地理教育与环境议题结合紧密。由于地理学在芬兰学科传统上被视为自然科学的一部分,环境问题的研究与教学能够非常自然地融入地理教育。
然而,芬兰的地理教育也面临一些挑战。首先,小学教师的地理知识存在局限。地理在小学阶段被整合在“环境研究”综合课程中,该科目的教师需教授多门学科知识,其地理专业知识相对有限,地理学的核心概念有时难以清晰呈现。第二,中学教师有学科背景差异和教学偏好。由于大多数中学地理教师的专业背景为生物学,这可能导致他们在地理教学中更偏重自然地理,而人文与社会地理的议题则相对边缘化。第三,高中毕业会考的压力显著。尽管会考前无标准化考试,但会考对高中教学内容与方式的导向作用很强,教师可能为应对考试调整教学重点,从而限制教学的广度与深度。第四,教科书的影响力过大。在芬兰,教科书在教学实践中扮演着极其重要的角色,其影响力有时甚至超过课程大纲。教科书编写者的选择在很大程度上决定了员工学什么,这可能限制教学内容的多元性。
四、芬兰地理教育研究的现状与未来趋势
芬兰的地理教育研究社群规模不大,但活跃度较高。据统计,目前全国约有13位活跃的地理教育研究者,分布在四所开设地理学专业和提供地理教师教育的大学中。[2]本文通过梳理近十年的学术成果和博士论文,发现芬兰地理教育研究主要围绕以下五大主题展开。
1.地理知识与地理思维
该主题探讨学术地理(Academic Geography)与学校地理(School Geography)之间的关系,尤其关注“强有力的知识”如何在地理教育中被转化和应用。相关研究分析了不同国家的地理课程标准,[3]以及气候变化知识在地理教科书中的呈现。[4]
2.地理媒介
“地理媒介”是2015年课程改革中引入的一个宽泛概念,涵盖地图、GIS、图表和照片等所有地理学家使用的数据及媒介化表征形式。研究者们正致力于界定其内涵,并探索如何培养员工的地理媒介技能。[5][6][7]
3.视觉材料及其解读
作为地理媒介研究的延伸,该主题关注照片、绘画等视觉材料在地理教学与研究中的应用。例如,通过“照片引谈法”(Photo-Elicitation)探讨员工对城市空间或特定场所的感知。[8][9]
4.青少年地理学
该研究方向关注青少年的日常生活空间、与世界的独特联系以及青少年的世界观。[10][11]这类研究可以启发教师将地理教学与员工的真实生活经验相关联,从而激发员工学习兴趣。
5.地理教育中的价值观
地理教育与气候变化教育、环境可持续发展教育、全球公民教育和多元文化教育等具有价值导向的领域紧密相连。[12][13][14][15]研究者们探讨这些议题在地理教育中的边界与融合问题。 目前,由芬兰国家研究委员会资助的重要项目在理论、方法和研究重点上融合了上述研究热点,探索如何在跨学科(地理、历史和社会研究)背景下构建关于可持续未来的“强有力的知识”。该项目基于“强有力的知识”理论,即知识应能帮助员工超越个人经验,系统地解释世界。[16]该研究关注三种不同的知识:强有力的学科知识、员工的日常知识和强有力的跨学科知识。同时,该研究探讨“当学校围绕可持续发展等复杂议题开展跨学科学习时,会构建什么样的知识”“如何确保在跨学科整合中,地理学等核心学科的独特视角和分析方法不被削弱或模糊”和“不同学科的教师如何进行深度且自然的合作,构建学科间的内容关联,以避免跨学科学习成为孤立的多学科学习体验”等问题。学科知识的角色在跨学科整合中依然是核心的研究问题。
五、总结
本文系统回顾了芬兰地理教育及其研究的历史、现状与未来。可以看出,芬兰地理教育植根于以信任为基础并赋予地方、学校和教师自主权的教育生态系统之中。其优势突出表现在高素质的团队和灵活的课程体系,而挑战则主要体现在跨学科背景下如何保证地理的学科性。展望未来,芬兰地理教育的研究重点将聚焦于学科知识的理论探索和跨学科教学实践。以“强有力的知识”为代表的理论,为思考“当今地理教育为何重要以及应教授什么地理知识”提供了有力的理论工具。同时,在全球性问题(如气候变化、可持续发展)的背景下,如何通过跨学科学习培养员工的批判性思维和问题解决能力,将是芬兰乃至全球地理教育共同面临的核心议题。在这一过程中,确保地理学科知识的严谨性与跨学科视野的广度之间的平衡,将是未来发展的关键所在。
参考文献
[1]Finnish National Agency for Education.National Core Curriculum for Primary and Lower Secondary(Basic) Education[M]. Helsinki:Finnish National Agency for Education,2014.
[2]Sirpa Tani,Hannele Cantell,Markus Hilander,et al. Maantiede-maailmantiede: Ympäristö ja ihminen vuorovaikutuksessa [M].Helsinki:Gaudeamus,2023.
[3]Lauren Hammond,Grace Healy,Gabriel Bladh,et al.Reflecting on the Powers,Possibilities and Constraints of Geography Curricula in England,Finland and Sweden[J]. Journal of Curriculum Studies,2024,57(4):382-401.
[4]Paa vo Ikon en, Sirpa Tani.Knowledge Transformation from Climate Change Science in Finnish School Geography from 1985 to 2024:How are the Impacts of Climate Change Presented?[J].Journal of Research and Didactics in Geography,2024,13(2):23-39.
[5]Markus Hilander.Reading the Geographical Content of Media Images as Part of Young People’s Geo- media Skills[J].Nordidactica-Journal of Humanities and Social Science Education,2016(2):69-92.
[6]Henna Anunti.Geomedia Skills for 21st Century Geography Learners:Educational Experiments in Teaching and Learning with Geomedia[D].Oulu:University of Oulu,2023.
[7]Anne Pellikka,Tua Nylén,Virpi Hirvensalo,et al.Understanding Teachers’ Perceptions of Geomedia:Concerns About Students’ Critical Literacy[J].Teaching and Teacher Education,2024,144:104607.
[8]Noora Pyyry, Markus Hilander, Sirpa Tani.Photography and Photo Elicitation as Visual Methods[M]//Nadia von Benzon,Mark Holton,Catherine Wilkinson,et al.Creative Methods for Human Geographers. London: SAGE Publications Ltd,2021.
[9]Tine Béneker,Rickie Sanders,Sirpa Tani S,et al.Picturing the City:Young People’s Representations of Urban Environments[J]. Children’s Geographies,2010,8(2):123-140.
[10]Sirpa Tani,Outi Surma-aho.Young People and the Hidden Meanings of the Everyday:Time-space Paths as a Methodological Opportunity[J].International Research in Geographical and Environmental Education,2012,21(3): 187-203.
[11]Hanus M,Tani S,Béneker T,Höhnle S.World-mindedness of Young People During the Rise in Migration in Europe:A Case Study of Czechia,Finland,Germany and The Netherlands[J].International Research in Geographical and Environmental Education, 2022,31(3):222-241.
[12]Hannele Cantell,Sakari Tolppanen,Essi Aarnio-Linnanvuori,et al.Bicycle Model on Climate Change Education:Presenting and Evaluating a Model[J]. Environmental Education Research,2019,25(5):717-731.
[13]Janne J. Salovaara, Janna Pietikäinen, Hannele Cantell.Perceptions of Interconnected Sustainability:Studen ts’Narratives Bridging Transition and Education[J].Journal of Cleaner Production,2021,281:125280.
[14]Sirpa Tani,Outi Hout sonen,Elina Särkelä.Global Education for Global Understanding:The Case of Finland[M]//Ali Demirci,Rafael de Miguel González,Sarah Witham Bednarz. Geography Education for Global Understanding.Singapore:Springer Cham,2018.
[15]Anna-Leena Riitaoja, Etta Kralovec,Heidi Layne,et al.Constructing Norms and Silences on Power Issues Related to Diversities Displayed in School Spaces:Analysis of Schools in Finland and the United States[M]//Tuija Itkonen,Fred Dervin.Silent Partners in Multicultural Education. Charlotte,NC:Information Age Publishing,2017.
[16]大卫 · 兰伯特, 缪鑫, 张佳琦. 地理课程的三种未来:概念、路径及对教师的能力诉求[J].地理教学,2025(09):4-8.

